Rom Y Ram Significado
Tanto la RAM que significa memoria de acceso aleatorio como la ROM que significa memoria de solo lectura están presentes en su ordenador. La ROM es una memoria no volátil que.
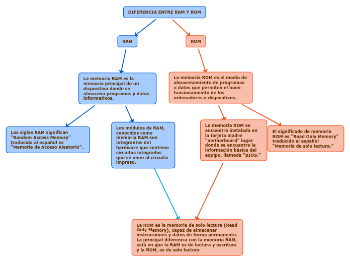
La memoria ROM se llama así por las siglas en inglés Read Only Memory o memoria de solo lectura.

Rom y ram significado. La mayor diferencia entre la memoria RAM y la ROM es que la ROM no es volátil es decir la información almacenada se retiene aunque apaguemos el PC. Este tipo de memoria tiene una capacidad muy inferior a la RAM y. Esperamos que con estas dos explicaciones te haya quedado un poco más claro qué diferencia hay entre la RAM y la ROM y recuerda.
La RAM es una memoria volátil que almacena temporalmente los archivos en los que esté trabajando.

Memoria Ram Y Rom Monografias Com

Cuales Son Las Diferencias Entre La Memoria Ram Y La Rom De Un Celular Y De Un Pc Aprende Como Hacerlo

Memoria Ram Y Rom Monografias Com

Diferencias Entre Memoria Ram Y Una Memoria Rom Trustnet

Cual Es La Diferencia Entre Memoria Ram Y Rom Tecnologia Computerhoy Com

Definicion De Rom Que Es Significado Y Concepto

Que Es Memoria Ram Significado Concepto Definicion
Diferencia Entre Ram Y Rom Carte Mentale

Memorias Ram Y Rom Definicion Gsoteloechperu

Memoria Ram Vs Memoria Rom Diferencias Y Tipos

Memoria Ram Y Rom Monografias Com

Diferencias Entre Las Memorias Ram Y Rom

Cuales Son Las Diferencias Entre La Memoria Ram Y La Rom De Un Celular Y De Un Pc Aprende Como Hacerlo

Memoria Ram Y Rom Monografias Com
Diferencias Entre La Memoria Ram Y Rom Culturacion

Tipos De Memoria Ram Y Rom Que Diferencias Tienen









Posting Komentar untuk "Rom Y Ram Significado"