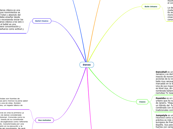
Mapa Conceptual Del Origen De La Danza
En principio la danza tenía un componente ritual celebrada en ceremonias de fecundidad caza o guerra o de diversa índole religiosa donde la propia respiración y los latidos del corazón sirvieron para otorgar una primera cadencia a la danza. Historia de la danza y Vadim Pappe Ver más.

Musica En Danza Eduplaneta Musical
Tiene su origen en Europa a este tipo de danza se le fueron agregando reglamentaciones o lineamientos buscando un perfeccionamiento en cuanto a la forma de la ejecución de los bailes acordes con los tiempos determinados por la música un ejemplo de danza clásica es el ballet.
Mapa conceptual del origen de la danza. Unionpedia es un mapa conceptual o red semántica organizado en forma de enciclopedia diccionario. Mapa conceptual del origen de la danza. 111 ANTIGUA ROMA Constantinopla.
De Mapas Conceptuales Mapas Creativos Como Tomar Apuntes Cuaderno De Tareas Libreta De Apuntes Mapa Conseptual El Mejor Novio Del Mundo Margenes Para Cuadernos. Clipping is a handy way to collect important slides you want to go back to later. Pin En Fisica.
Vigencia en el Chocó que se distingue por la vistosidad y malicia de las coplas o versos que dicen los ejecutantes de la danza. LA DANZA por ZAIRA VASQUEZ 1. Mapa conceptual del origen de la danza.
Mapa Conceptual Del Origen De La Danza By berandai andai July 02 2021 Post a Comment 11 ANTIGUA GRECIA Época Arcaica 500 ac La danza se considera arte y su principal exponente es Terpsícore. Mapas Mentales Similares Esbozo del Mapa Mental.

Tu Danza Mapa Conceptual Sobre Las Danzas Del Departamento De La Guajira
Actividad Ll Mapa Conceptual Bailes Las Artes Escenicas

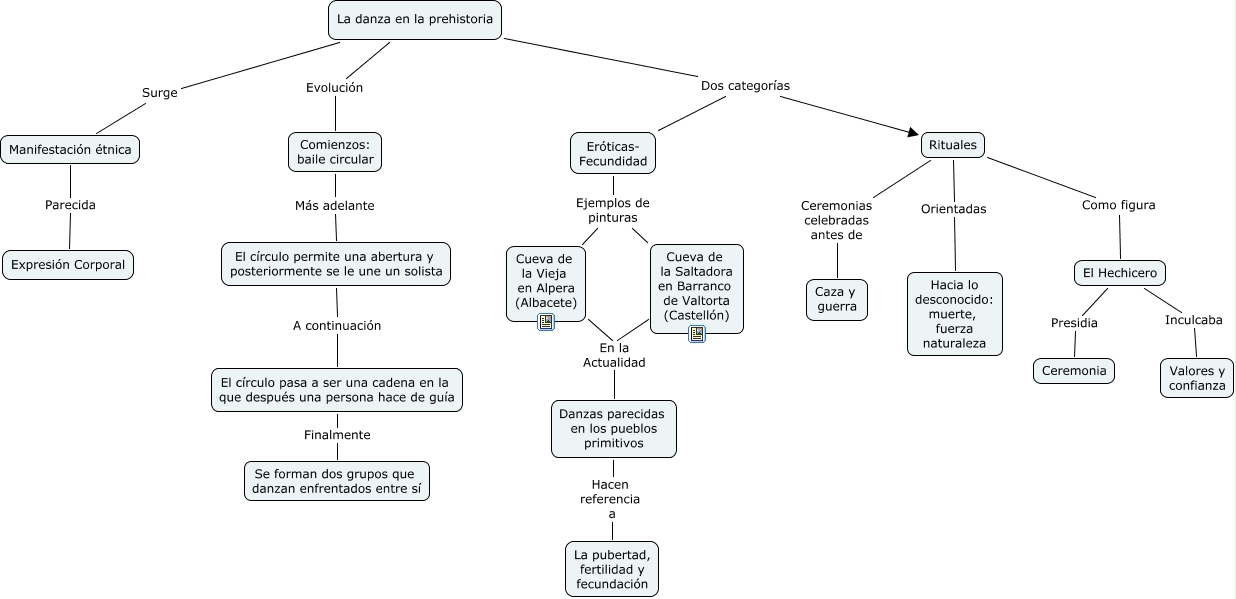
Blog Educativo De Lourdes Maximo La Danza En La Prehistoria

Mapa Conceptual Sobre Los Elementos De La Danza Contemporanea Dance Avenue

Mapa Conceptual De La Danza En El S Xx En Nuestra Aula De Musica
Generos De La Danza Mapa Mental
Mapas Conceptuales Departamento De Musica

Origen Y Evolucion De La Danza By Hanny Calderon

Mapa Conceptual Danza Escuela Mapas Conceptuales Bonitos Mapas Conceptuales Creativos Mapas Mentales Y Conceptuales
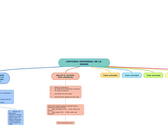
Historia Universal De La Danza Mapa Mental
La Danza En La Prehistoria Mapa Conceptual
Danzas Populares Mapa Conceptual
Evolucion Danza Mapa Conceptual
Danzas Tradicionales De Guatemala Mindmeister Mapa Mental

Expresion Corporal Y Danza Bloque Iii Fundamentos Teorico Practicos De La Danza







Posting Komentar untuk "Mapa Conceptual Del Origen De La Danza"